欢迎访问
河南林业职业学院后勤服务中心
!
搜索
×
搜索过于频繁,请输入验证码
登录
|
注册
|
退出
|
手机版
|
站群导航
学院主站
融合
新闻中心
部门网站
党政办公室
组织部(人事处)
党委学生工作部(学生处、心理健康中心)
共青团
教务处
招生就业处
工会办公室
继续教育学院
后勤服务中心
党委宣传部(统战部、精神文明创建办)
计划财务处
纪委办公室
系部网站
园林园艺学院
生态工程学院
信息工程学院
经济与管理学院
汽车工程学院
基础教学部
航空工程学院
艺术学院(公共艺术教学部)
商务学院
智能制造与装备学院
马克思主义学院
旅游与食品学院
体育军事教学部
发展规划办公室
国资管理与招标办公室
中专部
|
后勤服务中心
网站首页
部门概况
工作职责
人员组成
新闻通知
新闻动态
通知公告
党建专栏
党建工作
学习园地
规章制度
服务之窗
服务窗口
常用下载
节能减排
医疗卫生
您目前的位置:
首页
>
新闻通知
>
通知公告
>
详细内容
通知公告
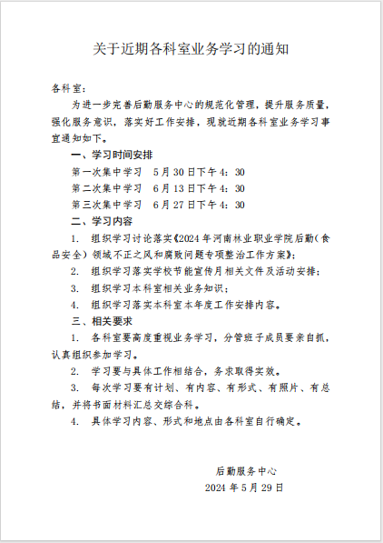
关于近期各科室业务学习的通知
作者:综合科办公室
来源:后勤服务中心
发布时间:2024-05-29 11:19:24
浏览次数:
次
【字体:
小
大
】
终审:王晋晋
分享到:
【打印正文】
×
账号+密码登录
手机+密码登录
微信扫码登录
手机号码
短信验证码
用户名
密码
验证码
未注册的手机号在初次登录时会自动注册为网站会员。
忘记密码?
登 录
还没有账号?
立即注册
账号+密码登录
手机+密码登录
微信扫码登录
还没有账号?
立即注册